会员
登录
会员
注册
服务
中心
信息
中心
手机版
新浪微博
腾讯微博
华体会(中国)-华体会(中国)
行业资讯
政策法规
产业市场
节能技术
能源信息
宏观环境
会议会展
活动图库
资料下载
焦点专题
智囊团
企业库
政策法规
节能产业网
>>
政策法规
>>
时政要闻
>> 正文
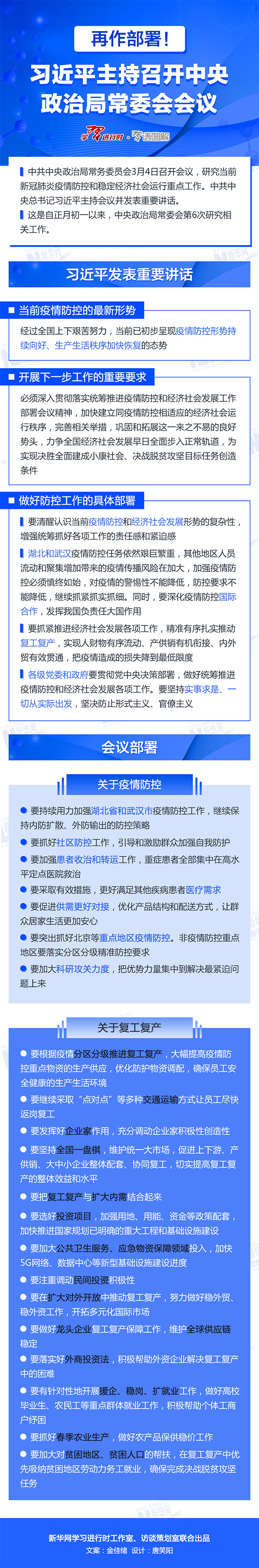
再作部署!习近平主持召开中央政治局常委会会议
来源:新华社 时间:2020/3/6 15:54:21
用手机浏览
超大
大
标准
小
分享到:
相关文章
iTAG:
习近平:人员流动和聚集的疫情传播风险大,防控必须慎
习近平“2·23”重要讲话:志在全胜的战“疫”纲领
习近平同马克龙、约翰逊通电话,传递三个重要信息
第一观察 | 这场“战疫”,习近平这样排兵布阵
习近平同美国总统特朗普通电话
习近平会见世界卫生组织总干事
习近平春节前夕视察看望驻云南部队
习近平同党外人士共迎新春
频道推荐
服务中心
会员服务
最新项目
资金服务
园区招商
展会合作
产品代理
微信公众号
CESI
关于本站
版权声明
广告投放
网站帮助
联系我们
网站服务
会员服务
最新项目
资金服务
园区招商
展会合作
节能产业网是以互联网+节能为核心构建的线上线下相结合的一站式节能服务平台。
©2007-2020 CHINA-ESI.COM
鄂ICP备19009381号-2
节能QQ群:39847109
顶部
客服
微信二维码
底部
扫描二维码关注官方公众微信
开元官方网站
|
乐动在线
|
K体育·「中国」官方网站
|
YABO.COM
|
韦德网站
|
乐鱼网页版
|
亚新注册
|
开云(www.kaiyun.com)官方网站
|
江南平台
|