华体会(中国)-华体会(中国) 行业资讯 政策法规 产业市场 节能技术 能源信息 宏观环境 会议会展 活动图库 资料下载 焦点专题 智囊团 企业库
行业资讯  节能产业网 >> 行业资讯 >> 行业要闻 >> 正文
电改评论丨如何全面理解和降低企业的电力成本?
来源:配售电商业研究 时间:2020/2/29 17:00:37 用手机浏览

降低企业电力成本已成为国家推动实体经济发展的一项重要举措,特别是在“大疫”之后,这项任务显得尤为重要。2月,国家发展改革委发布《关于阶段性降低企业用电成本支持企业复工复产的通知》,国家电网、南方电网公司先后公布了具体举措,包括非高耗能大工业企业、一般工商业企业电费水平降低5%和实施支持性两部制电价政策等,总计优惠额度超590亿元。我们在为国家政策和电网公司举措点赞的同时,非常有必要对企业电力成本有一个全面理解和认识,推动形成降低企业电力成本的全社会共识。



1、已有研究基础

杨世兴在《降低工业企业用电成本调研后的思考》中指出,企业用电成本是消耗电能所付出的各类固定成本和变动成本的总和,包括设备投入、设备折旧、设备运维费用、用电费用、功率因数考核和其他费用等。单位用电成本的高低,除了和电价水平有关,还与电力设备的配置、利用率,生产用电方式,能源管理效率等有重要关系,并指出电价和单位用电成本两者不能划等号。根据2018年3月重庆市能源局开展的“降低工业园区企业用电成本”调研,工业园区148家企业的用电成本在0.7~4.5元/千瓦时左右。



沈贤义、彭立斌在《降低企业电力成本可行性措施》中将电力成本分为三类:一是完全来自于公共电力基础设施的成本(主要包括:基本电费、电度电费);二是企业获得电力成本(主要包括企业在电力固定资产上的相关成本与费用);三是企业使用电力的成本包括运行维护相关成本和财务成本等。文章从发电、电网、政府、管理、金融等方面提出降低企业电力成本的措施。



2、对电力成本的深化认识

总结以上专家观点,根据成本性质和形式,笔者认为可以将企业电力成本进一步分为三类:

(1)第一类电力成本:用户电费(向电网公司缴纳的电费)

这部分电力成本是用户在一个结算周期内在电费发票或结算单上直接体现的电费支出,是用户与相关电网公司按照确定的结算方式和价格,根据用户电压等级、负荷大小、用电量等因素所支付的电费。



1)电价构成

图1给出了销售电价的构成及成本传导。销售电价是电网企业向用户销售电能的价格,其组成如下:

销售电价=购电电价+输配电价+政府性基金及附加

其中,

购电电价是发电企业向电网企业或大用户提供上网电量时的结算电价,又称上网电价、电网购入电价。

输配电价是电网企业在其经营范围内为用户提供输配电服务的价格(增量配电网用户的输配电价由省级电网输配电价和增量配电网配电价组成)。当用户最大用电需求量或受电变压器容量超过一定限值时,其输配电价采用两部制电价(基本电价和电量电价),否则,采用一部制电价(电量电价)。输配电价是电网企业投资主要的回收途径,一般含有线损和交叉补贴。



政府性基金及附加是向全体电力用户分摊和电力行业发展相关外部成本。

图1 销售电价构成及成本传导关系

关于电价的知识,可参考阅读:PPT丨电力行业电价全景图


2)线损的影响

输配电损耗,是在电网传输电能过程中的电能量损失,可以理解为电网购销两端电量差,通常在输配电价表中体现为线损率。线损是有成本的,要由用户分摊。通配电网中的电能损耗占系统总损耗的70%。造成线损的原因既与输配电设备、电网拓扑结构、运行方式等有关,又与管理有关(如电能表综合误差、抄表不同时、带电设备绝缘不良、窃电等)。


供电量=用户有效用电量/(1-线损率)

用户有效用电量是由用户端用电设备决定的,用户电费结算是按照包含线损的供电量缴费。由公式可见,线损率高,用户承担的“无效能”电量,即线损电量越高,用户的电费支出越高,电费负担越重。

输配电价定价时,通常会结合往年的情况,按照某一个定值(即定价线损率)考虑线损的影响。各地的定价线损率差异较大。图2给出除西藏外各地定价线损率(数据来源:各地物价管理部门截至2019年7月的电价表,未查到浙江、黑龙江的定价线损率,陕西定价线损率采用的国网陕西营业区数据)、2018年实际线损率(数据来源:国家能源局,《2018年度全国电力价格情况监管通报》)和两者之间的比较(计算公式=2018年线损率/定价线损率-1)。


定价线损率中,河南、湖南、蒙东最高,超过8%;青海、宁夏最低,低于4%。按照1000亿千瓦时的用电量计算,河南与宁夏定价线损率折算的线损电量相差40亿千瓦时,对用户而言是一笔庞大的“低效”支出。

从2018年实际情况看,除了贵州与河北北部,其他地方实际线损率均低于定价线损率,占比94%,其中,宁夏、蒙西、蒙东、新疆、福建、深圳、上海、广东降低幅度超过20%,占比26%;降低幅度超过10%的地方占比52%。说明绝大部分地方定价线损率偏高,还有较大的降低空间。根据笔者调研的情况,配电网的线损管理一直是电网企业的重要工作和难点工作,有很大的改进和提升空间。同时,由于大量的用户侧配电资产长期游离于电力管理体制之外,也是造成线损大的重要原因。


表1 各地定价线损率、2018年实际线损率情况(%)

1.jpg

3)基金和附加、交叉补贴客观的说,在2018、2019年两轮的降低一般工商业电价任务中,政府性基金和附加从最初度电平均7分钱左右降到现在的4.4分钱左右,有效保障了降电价任务的完成,充分体现了以人民为中心、让利于民、让利于企的施政导向。交叉补贴包括三类:工商业用户对居民和农业用户的补贴、高电压等价用户对低电压等级用户的补贴以、发达地区用户对欠发达地区用户的补贴。各地现在需要通过厘清交叉补贴规模及具体构成,由暗补转为明补等方式,予以澄清和解决。例如,山东规定自备电厂企业缴纳的政策性交叉补贴标准为每千瓦时0.1016元(含税)、吉林市0.15元。如按照此标准推测,对实体企业而言,交叉补贴占电价比例非常大,应该予以重视。


4)电费构成费是由价与量决定的。对于企业用户而言,其电费主要与电价、用电量、电压等级、负荷大小或变压器容量相关。图2给出了月结电费用户的电费构成。用户的实际电费还与其功率因数、高可靠性要求等有关。


图2 用户电费构成


电价方面,电度电价、基本电价、分时电价等诸多价格政策都会影响企业的电费支出。电源侧,购电电价与购电量决定了购电费;电网侧,电度电价和电量决定电度电费,基本电价与电压等级、负荷大小或变压器容量决定基本电费。


电度电费和购电费均与用电量紧密相关,可以采取节能提效,减少企业不必要的电能消耗,减少线损,开展需求侧响应、提高源网荷协同性、减少负荷高峰时段用电等措施,减少“低效”或“无效”用电量,降低电费支出。在基本电费方面,用户可以通过优化用户负荷特性,合理选取按照最大需量或变压器容量的灵活缴费模式,提高变压器利用率等措施,降低基本电费支出。


(2)第二类电力成本:电力工程相关成本

主要涉及企业在配电资产上的投资及相关成本和费用。通常,此部分成本费用转化为用户侧配电工程固定资产,以沉没资产形态存在,在财务报表中体现为建设期投资,不产生任何经营性价值,长期严重挤占了企业原本能用于高价值的经营性资金,对企业的现金流和供应链、扩大再生产都有重要影响。


降低用户电力工程相关成本的方法主要分为两类:一是电网企业投资界面前移至企业“红线”内;二是采取金融措施替代企业用户的高价值经营性资金,措施主要包括用户侧配电资产的融资租赁、售后回租、租赁结合信托或私募基金、供应链金融结合融资租赁等。


(3)第三类电力成本:运行维护及相关资金成本

主要涉及用户运维配电资产时产生的人工成本、材料费、检修费、财务成本等。此部分成本主要涉及配电资产投产后的运行维护成本、预交电费成本等。这部分成本也占用了企业大量高价值的企业经营资金,影响企业现金流和短期偿债能力。


降低企业电力运维及相关资金成本可主要采取以下两类措施:一是开展采取市场化方式,将企业的电力运维和供电保障服务交给专业公司;二是采取金融工具解决预付电费对高价值经营资金的占用。


总之,上述三类电力成本性质不同,对企业经营和投融资能力影响机制不同,因此,降低企业电力成本,需要围绕三类电力成本从政策、市场、技术、管理和金融等多方面发力,因地制宜,综合施策。


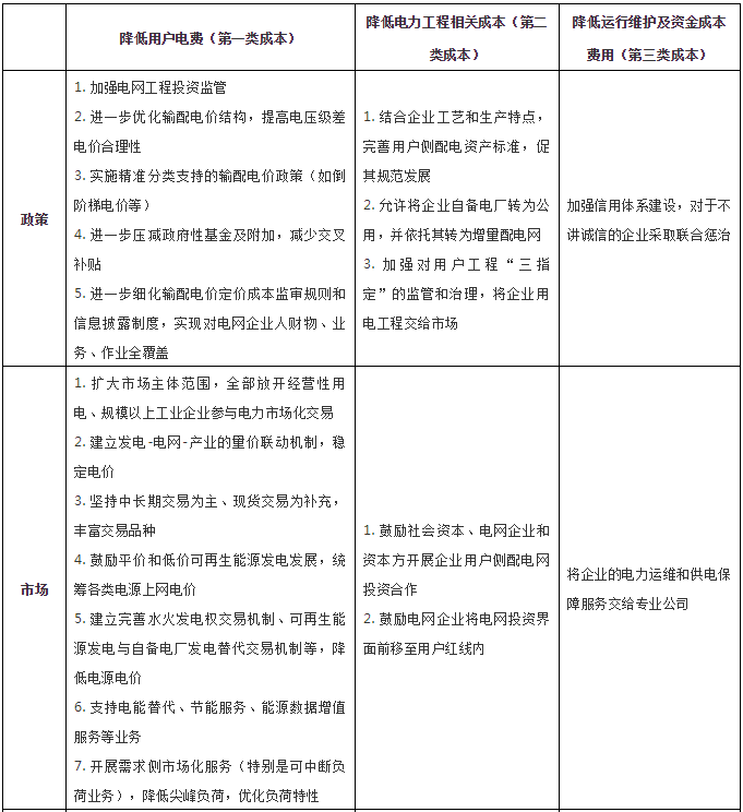
3、降低企业电力成本措施矩阵

在参考杨世兴、沈贤义等专家提出的降低企业电力成本措施基础上,结合我国实体经济发展未来需求,提出以下降低企业电力成本措施矩阵。


表2 降低企业电力成本措施矩阵

4、结论和建议

当前,我国很多地方在制度和实施降低企业电力成本政策方面,都能结合自身的资源特点、产业特点、电力市场特点和体制机制特点,提出了很多很有效的措施,特别是对于第一类电力成本效果明显。


提出以下建议:

一是在降低第一类电力成本(电费支出)方面,除了继续重视对包括折旧费、运行维护费在内的定价成本的监审外,还应该重视推动各地电网企业提高线损管理,促进用户侧配电资产标准化和管理体系规范化建设,降低线损率。同时,尽快制定出台交叉补贴“明补”机制。


二是在降低第二类、第三类电力成本方面,建议应更加突出市场力量的发挥,重视社会资本作用发挥和金融手段创新,通过产融深度结合,促进企业电力成本降低。


三是鼓励各地因地制宜,结合本地资源和产业用能情况,发展平价或低价可再生能源发电,优化电源结构,降低用户电价。


四是鼓励和倡导采用高效、节能技术和装备,倒逼降低产业能耗,提高电能使用效率。

五是各地充分发挥电力市场作用,完善市场机制,丰富电力交易产品,围绕降低交易成本、消除市场力、确保价格稳定。


六是重视利用区块链、大数据等技术,加强发电和电网企业营运成本优化管理,包括提高资产效率、控制燃料成本和储运、降低线损、降低融资成本等措施,进一步降低电力企业成本,促进电力成本降低。


分享到:
相关文章 iTAG:
没有相关文章
频道推荐
服务中心
微信公众号

CESI
关于本站
版权声明
广告投放
网站帮助
联系我们
网站服务
会员服务
最新项目
资金服务
园区招商
展会合作
节能产业网是以互联网+节能为核心构建的线上线下相结合的一站式节能服务平台。
©2007-2019 CHINA-ESI.COM
鄂ICP备19009381号-2
节能QQ群:39847109
顶部客服微信二维码底部
扫描二维码关注官方公众微信