华体会(中国)-华体会(中国) 行业资讯 政策法规 产业市场 节能技术 能源信息 宏观环境 会议会展 活动图库 资料下载 焦点专题 智囊团 企业库
行业资讯  节能产业网 >> 行业资讯 >> 国内资讯 >> 正文
西安普瑞眼科治近视效果怎么样 什么样的人适合做近视手术?
来源:节能产业网 时间:2020/6/6 11:54:11 用手机浏览

每个戴眼镜的人,一定听说过近视激光手术。

期待通过它,摆脱「摘了眼镜一摸黑,什么都是朦胧美」的窘境。但是一想到要做手术,就有10000个担心的点涌上心头。

那么,到底能不能去做手术呢?

在做出决定之前,或许你想先知道这些。

什么样的人适合做近视手术?

有强烈摘镜意愿的人。

比如你再也不想戴眼镜了,或者因为考学、工作的原因现在不得不摘镜。如果你还在犹豫,那么其实你可以再想想,毕竟摘镜手术并不是必须。

图片来源:giphy.com

此外,还需要满足:

对于一般年满18周岁,连续两年每年度数变化不超过50度,可以考虑手术。不然这边手术刚做完,那边你的度数又涨了,那岂不是手术白做了,眼镜又得戴上了。

通常要求近视度数在1200度以内,远视600度以内,散光600度以内。

不过,还需要结合角膜厚度的情况,以及不同手术方式对度数的要求会有不同,所以就需要先做个详细的术前检查。

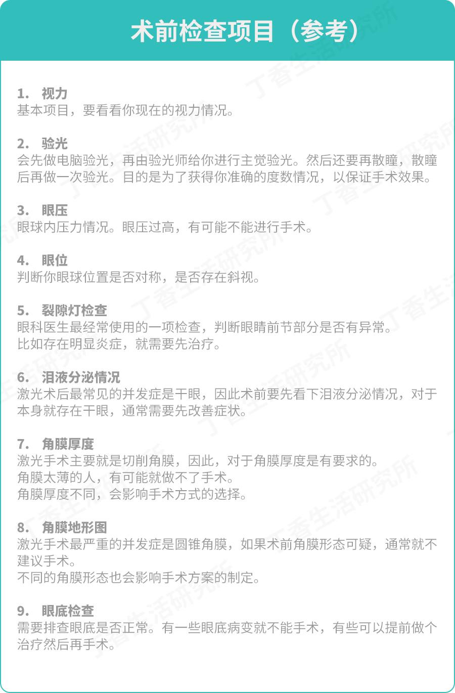
要做哪些术前检查?

术前检查非常重要,主要有两个目的:

排除不适合手术的人

选择适合你的手术方案

具体的术前检查项目我给大家简单罗列一下,根据个人的不同情况会有出入。

总的来说,如果你的眼睛存在明显炎症、干眼、眼底病变等,有糖尿病、红斑狼疮等免疫性疾病,女性孕期哺乳期等都不太适合手术。

角膜较薄的可以根据具体情况再分析。

目前主流的摘镜手术方式

在这之前,我们先来了解下自己的眼睛:

大家可以简单的眼球想象成一个照相机,有镜头、有底片。

当光线进入眼内,眼睛会有两个镜头(角膜和晶状体)对光线进行处理,使其会聚到底片(视网膜)上,从而我们才能看清楚东西。

主要的方法就包括:加一个镜头或者改变已有的镜头。

加一个镜头:像我们戴的框架眼镜、隐形眼镜,其实都属于这种。

目前,逐渐被大家熟悉的ICL植入手术,也是同样的原理,只是它是将一个特制的镜头装到眼睛里面,通常是在虹膜的后面和晶状体的前面。

改变已有的镜头:大家比较熟悉的激光手术就是这种。

激光手术的方式挺多,但无论是哪种,都是通过切削角膜,从而使得角膜这个镜头的状态和眼球重新相匹配。

目前临床做的比较多的有LASIK(准分子激光)、半飞秒和全飞秒等。

ICL植入手术,怎么样?

由于ICL植入手术被认为是可逆的,也就是说,如果发生一些问题,还可以将ICL取出来,不像激光手术角膜切削掉就没办法恢复了。

对于角膜较薄,尤其是度数还很高的患者,ICL手术就特别合适。术后的视觉质量很好,并且角膜切口小,术后发生干眼的风险也会比较小。

平常一直戴隐形眼镜,还能做手术吗?

通常是可以的,不过需要停戴一段时间。

如果配戴的是普通的软性隐形眼镜,一般在做术前检查之前要停戴一周,手术前最好能停戴1个月。

总的来说,摘镜手术是很好的事情,一定要先做详细的术前检查,确保你的眼睛可以手术以及确定适合你的手术方案。

普瑞眼科“量眼定制”摘镜方式 

总有一款适合你!

千挑万选,细心排查

选出一款适合你的,为你扫除近视阴霾

全飞秒smile近视手术

原理

利用飞秒激光,按照患者术前检查的数据在角膜基质层制作出一个均匀、光滑、完美的基质透镜,再经微小的切口取出角膜基质透镜,取出透镜后,角膜的屈光力得到了精准的重塑,从而达到矫正近视的目的。

适用人群

近视1000度以内、近视散光500度以内,不能做远视。适合长期参与对抗性运动的特殊职业人群,如运动员、军人、警察等。

优点

微创,无瓣,术后屈光状态稳定,没有外伤后瓣移位等并发症发生,保留了角膜神经,术后干眼症少,保留了角膜前基质的连续性,术后角膜生物力学更稳定,透镜设计是非球面的,术后球差改变小,视觉质量更好。

半飞秒激光近视手术

原理

用蔡司飞秒激光制作角膜瓣,然后掀开角膜瓣,用smart准分子激光进行角膜基质层切削,后将角膜瓣复位,手术完成。

适用人群

近视1200度以内、近视散光600度以内、远视600度以内。

优点

制作的角膜瓣更精准,更光滑,更接近角膜的生理状态,加入smart准分子激光的切削模式,术后视力视觉质量更佳、适应症更宽。

ICL晶体植入术

原理

ICL晶体植入手术与激光和其他切削角膜的手术不同,它是通过微创手术将晶体植入眼内,不直接切削角膜,是一种国际推崇的,高端安全的近视矫正方案。

适用人群

适用于近视50—1800度,散光50—600度。

优点

对于高度近视患者、干眼症患者、角膜偏薄患者等不适合进行近视激光手术的患者,ICL是理想的摘镜选择。

专家简介




分享到:
相关文章 iTAG:
西安普瑞眼科治近视效果怎么样 什么样的人适合做近视手
频道推荐
服务中心
微信公众号

CESI
关于本站
版权声明
广告投放
网站帮助
联系我们
网站服务
会员服务
最新项目
资金服务
园区招商
展会合作
节能产业网是以互联网+节能为核心构建的线上线下相结合的一站式节能服务平台。
©2007-2020 CHINA-ESI.COM
鄂ICP备19009381号-2
节能QQ群:39847109
顶部客服微信二维码底部
扫描二维码关注官方公众微信