华体会(中国)-华体会(中国) 行业资讯 政策法规 产业市场 节能技术 能源信息 宏观环境 会议会展 活动图库 资料下载 焦点专题 智囊团 企业库
行业资讯  节能产业网 >> 行业资讯 >> 企业动态 >> 正文
淡水河谷二季度铁矿石产量环比增超一成,全年指导产量不变
来源:澎湃新闻 时间:2020/7/22 7:30:02 用手机浏览

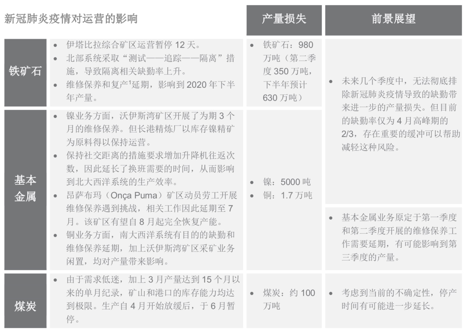
当地时间7月20日,全球最大铁矿石生产商巴西淡水河谷(Vale)发布2020年第二季度产销量报告,称各项业务均面临新冠肺炎疫情带来的一些影响,第二季度“充满挑战”。





2020年第二季度,淡水河谷铁矿石粉矿产量为6759.8万吨,和今年一季度相比(环比)增加13.4%,和去年同期相比(同比)增加5.5%。其中6月单月产量超过2500万吨,较4月和5月的产量水平表现出强劲的增长,原因在于随着降雨量减少,季节性高产期到来。



对第二季度产量产生主要影响的因素包括,第一、新冠肺炎疫情的相关影响 350万吨;第二、非经常性事件(如S11D对远距离传送带开展维修保养)影响210万吨;Fazendão 矿区因许可采矿区资源枯竭于2月停工,该矿区预计将在今年第三季度重启运营,今年剩余月份的月均产量在40万吨。



淡水河谷表示,2020年铁矿石粉矿指导产量保持不变,仍为3.1亿吨至3.3亿吨,并设想最大的可能是达到该范围的下限。



淡水河谷提到,未来几个季度中,无法彻底排除疫情导致的缺勤带来进一步的产量损失。但目前的缺勤率仅为4月高峰期的2/3,存在重要的缓冲可以帮助 减轻这种风险。


报告显示,淡水河谷2020年球团矿指导产量从3500万吨至4000万吨修改为3000万吨至3500万吨,主要因素有伊塔比拉(Itabira)矿区球团精粉供应、大瓦尔任(Vargem Grande)球团厂复工延期至2021年、市场需求较为低迷。


2020 年第二季度,铁矿石粉矿和球团矿的销售溢价为7.5美元/吨,销量为6160万吨,较产量低8%。

淡水河谷称,主要由于从生产到成本加运费(CFR)销售之间存在物流时间,部分第二季度产量正在运输途中。此外,淡水河谷在产品组合中优先销售混矿产品,这增加了从生产环节到销售环节的时间。



另外在基本金属方面,淡水河谷2020 年第二季度成品镍产量达到5.94万吨,同比增加32.0%。2020年上半年,未包括新喀里多尼亚工厂的镍产量达到9.42万吨,预计全年可达成18.0万吨至19.5万吨的指导产量。2020年第二季度铜产量为8.45万吨,较前几个季度有所减少,同比减少14.9%,主要由于新冠肺炎疫情影响。2020年上半年铜产量为17.90万吨,预计全年将按计划达成36万吨至38万吨的指导产量。



分享到:
相关文章 iTAG:
必和必拓宝武完成首单区块链铁矿石交易,价值1400万美
巨头淡水河谷因疫情暂停的三个矿区解禁,全年指导产量
巨头淡水河谷因新冠疫情暂停三个矿区,铁矿石价格应声
铁矿石巨头淡水河谷:未来十年投20亿美元用于减少碳排
中国宝武与全球铁矿石三大“巨头”实现人民币跨境结算
铁矿石最大采购者中国宝武组建“宝武原料”:提升定价
必和必拓与中国红十字基金会签署协议,捐赠1000万元抗
宝钢与淡水河谷开展部分铁矿石人民币跨境结算,合计3.
频道推荐
服务中心
微信公众号

CESI
关于本站
版权声明
广告投放
网站帮助
联系我们
网站服务
会员服务
最新项目
资金服务
园区招商
展会合作
节能产业网是以互联网+节能为核心构建的线上线下相结合的一站式节能服务平台。
©2007-2020 CHINA-ESI.COM
鄂ICP备19009381号-2
节能QQ群:39847109
顶部客服微信二维码底部
扫描二维码关注官方公众微信