华体会(中国)-华体会(中国) 行业资讯 政策法规 产业市场 节能技术 能源信息 宏观环境 会议会展 活动图库 资料下载 焦点专题 智囊团 企业库
能源信息  节能产业网 >> 能源信息 >> 油气煤炭 >> 正文
全球煤炭行业发展形势及转型路径分析
来源:能源研究俱乐部 时间:2021/12/9 21:06:10 用手机浏览

欧洲能源危机正在走向全球,为降低发电成本、保障电力供应,美国、欧洲和亚洲等主要市场大量转向发电成本更低的燃煤发电,煤炭市场供应偏紧,价格大幅上涨。近几个月来,煤炭价格在欧洲已经达到13年来的最高水平,在亚洲也达到创纪录高位。不可否认,能源危机将对经济增长带来负面影响。面对能源短缺的现实,煤炭在短时间内或会继续作为国际能源“主力”,但这并不意味着低碳发展路径有所改变。本文分析近期国际煤炭市场发展形势,总结国内外碳中和背景下煤炭行业转型发展经验,以期为我国煤炭行业低碳发展提供思考与借鉴。

一、近期国际煤炭市场概述

今年以来,世界主要经济体宏观经济逐渐复苏,包括煤炭在内的国际能源需求整体旺盛,而市场供应偏紧,国际煤炭价格大幅上涨,煤炭贸易市场恢复上升态势。

(一)煤炭供应呈现偏紧局面

全球正经历清洁能源转型过程中的一次重大能源危机,随着冬季寒冷天气的到来,以及疫情过后的需求释放,部分地区天然气价格飙升至历史新高,致使更多电厂转向发电成本更低的燃煤发电。如英国,为了满足电力需求,近来启动了一直处于待命状态的西伯顿A煤电厂。

电力需求增长和工业活动回升致使2021年煤炭需求反弹,其中约80%来自亚洲。2021年上半年,煤炭市场消费量同比增长11%,全球煤炭库存告急,煤炭价格上升。在美国,2022年煤炭产量几乎全部售罄。美国最大的煤矿商皮博迪能源公司已经出售了粉河盆地在2022年90%的煤炭产量。第二大煤矿商Arch Resources已经出售了2022年即将开采的所有煤炭,并且2022年煤炭销售价格将比目前的现货价格高出20%。随着美国电力需求激增,美国8月末电厂煤炭库存降至至少24年以来最低——8430万吨,较年初时的1.25亿吨大幅下降,凸显当前的煤炭供应速度跟不上消耗速度。在印度,9月末其国内燃煤电厂平均只剩下4天的煤炭存量,为历年来最低水平。超过一半的印度燃煤电厂处于停电警报状态,远低于印度政府指导方针建议的至少两周的供应。

我国正在补充低库存的煤炭,10月份以来,煤炭相关部门大力推动煤炭市场充足稳定供应。11月3日,全国统调电厂存煤1.12亿吨,可用天数达到20天,达到常年正常水平。

表1 2021年前三季度主要产煤国煤炭产量及增速

尽管当前全球还是以减排为主题,但是面对能源短缺的现实,煤炭在短时间内或许还会作为国际能源的“主力”。根据国际能源署(IEA)发布的最新版半年度《电力市场报告》,全球电力需求在2020年因新冠肺炎疫情影响而下降约1%后,将在2021年和2022年分别增长5%和4%。然而,近一半的增长将来自化石燃料,尤其是煤炭,这可能使电力行业的二氧化碳排放量在2022年达到创纪录的水平。IEA在其《全球能源评论》中预测,到2021年底,欧盟的煤炭消费量将增长4%。

(二)国际煤炭价格连创新高

由于全球经济回暖,基建投资大幅提高,电力、钢铁、建材等下游需求行业生产快速恢复,拉动了对煤炭的需求,而市场供应偏紧,全球煤炭价格飙升至10年来的高位。再加上天然气价格升高,工业厂商利用动力煤替代天然气,更是推高了国际动力煤价格。在欧洲,天然气价格飙升的情况下,公用事业公司启动了更多的燃煤发电厂,加之欧洲煤炭供应有限,当地煤炭价格已达到13年新高。在印尼,9月份动力煤出口指导价150.03美元/吨,同比上涨203.6%。南非理查德港口动力煤、欧洲三港动力煤、澳大利亚纽卡斯尔港口动力煤价格是三大国际动力煤价格重要指标,9月30日,上述三大动力煤价格分别报收于160美元/吨、204.63美元/吨、203.2美元/吨,均为历史高位。

来源:Thomson Reuters, Argus, Platts

图1 全球动力煤月均价格走势(单位:美元/吨)

由于冬季采暖季节到来,天然气价格高企,预计澳大利亚纽卡斯尔港口动力煤价格在第四季度的平均价格约每吨190美元。

(三)煤炭贸易量恢复上升态势

2020年,全球煤炭贸易量同比下降10%,大约减少1.5亿吨,创历史最大降幅。今年以来,随着全球经济逐渐复苏,煤炭贸易市场也恢复上升态势。

从煤炭主要进口国来看,我国为满足国内市场用煤需求,从印尼、俄罗斯、美国等国煤炭进口量增势强劲,全国煤炭总体进口量同比降幅持续收窄,1~9月份中国进口煤炭2.3亿吨,同比下降3.6%,降幅比1~8月份收窄6.7个百分点。其中,9月份全国进口煤炭3288万吨,环比增长17.2%、同比增长76.1%。在印度,经济复苏和相关能源需求增加导致煤炭短缺,占该国80%供应量的国内煤炭开采一直无法跟上需求,但国际煤炭价格上涨又使得进口变得不划算,印度煤炭进口量骤然大减。数据显示,截至9月,印度进口煤炭主要来源地澳大利亚纽卡斯尔港的煤炭价格,同比大涨了2倍以上。

表2 2021年前三季度主要煤炭进口国进口情况

注:*为1~8月数据

从煤炭主要出口国来看,作为全球第一大煤炭出口国,印尼2020年的煤炭出口总量高达4.07亿吨。而近来,印尼煤炭主产地持续降雨,当地煤炭生产和发运均受阻,叠加其优先供应本国市场的政策,印尼煤炭出口供应持续紧张,出货量一直较为有限。印尼官方发布的统计数据显示,1~8月份,印尼煤炭出口量累计为28450.5万吨,同比增长5.8%。

表3 2021年前三季度主要煤炭出口国出口变化情况

注:*为预计值

此外,今年以来,全球海运煤炭贸易呈现上扬态势。澳大利亚仍是全球最大的海运煤炭出口国,前三季度,澳大利亚煤炭出口量占全球海运煤炭贸易量的30.8%,领先于印尼所占的27.9%的贸易份额。意大利船舶经纪与服务集团班切罗?科斯塔最新发布的市场周报显示,基于路孚特船舶跟踪数据,2021年1~9月全球海运煤炭贸易量为8.849亿吨,比上年同期的8.452亿吨增长4.7%,但仍比2019年同期的9.718亿吨下降8.9%。

二、国际煤炭行业转型路径分析

能源转型是全球可持续发展、应对气候变化的核心任务,而减少乃至停止煤炭、煤电开发具有重大变革意义。当前,在各国纷纷制定气候目标政策的背景下,全球能源市场正在重塑,煤炭市场格局也在发生变化。一方面,经济复苏及气候变化引发天然气、煤炭和电力资源处于供应紧张的状态,能源行业面临的压力不容忽视;另一方面,风能、太阳能和新能源汽车等新能源经济正在加快崛起。近年来,越来越多国家启动弃煤进程,加速自身能源供给结构向清洁化方向转型。值得注意的是,目前存量燃煤电厂仍会产生大量排放,全球碳排放量仍将保持高位,因此需要额外的碳减排举措。要加快部署低成本风能、太阳能及包括绿氢在内的其他低碳能源,快速减少对燃煤电厂的依赖,减少碳排放。

(一)加快退煤进程

当前,世界上多个国家都已提出退煤时间表,至少有25个国家和地区承诺到2030年停止使用煤炭发电。2015年英国成为第一个宣布无煤目标的国家,目标是到2025年退煤。第二年法国紧随其后,目标是2023年退煤。比利时在2016年成为第一个完全淘汰煤炭的欧盟国家。芬兰提出2030年全面禁煤。荷兰将从2030年起禁止使用煤炭发电。德国、捷克两国均计划在2038年或更早时间彻底停止煤炭生产。

相比之下,在全球退煤之路上,发达国家需要采取更多行动。美国虽提出2035年实现电力脱碳目标,但根据美国能源信息署最新数据,2021年上半年美国煤炭生产同比增长10.7%,出口同比增长23.3%,消费同比增长28.4%,预计全年煤炭生产增长13%,发电用煤量增长17%,煤炭出口增长30%。德国今年上半年燃煤发电量同比增长35.5%。另据多家国际非政府组织共同发布的报告,近年来发达国家是全球化石燃料领域海外投资的主要来源。在过去5年支持海外化石能源项目的全球金融机构排名中,前10名均来自发达国家的银行。

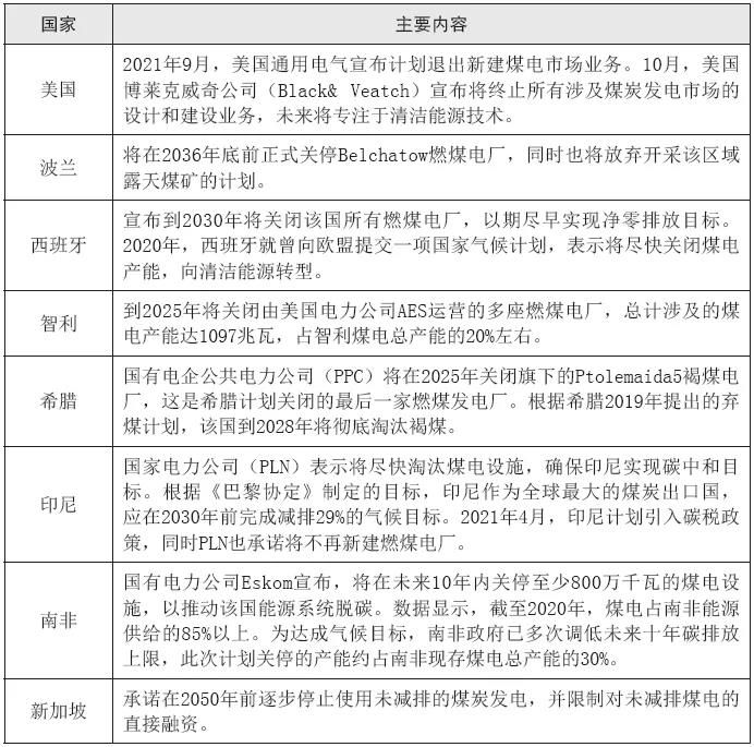
表4 典型国家近期退煤动态

(二)加大退煤政策扶持与补贴力度

1.为电力企业提供扶持或补偿资金

希腊国有电企公共电力公司(PPC)由于严重依赖煤炭,每年亏损额高达10亿欧元,类似的煤电企业主要出于经济原因提前关闭煤电厂。为了弥补运营损失,许多当地政府机构大力补贴燃煤电厂的运营。比如德国2020年6月批准的《退煤法案》,该法案规定了电厂关闭和向经营者支付补偿时要采取的程序。根据《结构发展法》的规定,联邦政府拨出高达400亿欧元的资金支持受影响的地区,帮助这些地区在煤炭逐步淘汰过程中实现更高质量就业和可持续经济发展。联邦政府已为特别重要的投资项目提供高达140亿欧元的资金支持。另外260亿欧元将用于“褐煤矿区的发展计划”,包括建设新的产业园区、发展数字能源经济等。其次是向褐煤发电企业提供补偿。德国联邦政府和相关能源公司已正式签署协议,到2038年结束德国以褐煤为原料的发电,运营商将因电厂提前关闭而获得补偿。莱茵集团在莱茵兰西部地区的褐煤工厂将获得26亿欧元,而莱格集团在东部卢萨蒂亚州的发电厂和露天矿将获得17.5亿欧元,补偿金将用于露天矿的复原。

采取燃煤电厂退役补偿招标竞价机制。德国、荷兰等少数几个国家配套出台了为煤电运营商提前关停提供补偿的相关政策。以德国为例,从2020年到2027年,德国联邦网络管理局将作为执行监管机构,组织硬煤燃煤电厂退役的补偿招标竞价,其中最高投标价格将从2020年的165欧元/千瓦逐年下降到2027年的89欧元/千瓦。招标结束后,输电网运营商会检查中标电厂的退役是否会影响电力系统的稳定性,只有在确认无负面影响的情况下才能退役。如果招标总额未被满额认购,将根据要求强制关闭运行年限最长、效率最低的燃煤电厂,且这部分强制关闭电厂将无法获得退役补偿。从2028年起,德国将不再为淘汰的煤电设施提供任何补偿。截至2021年8月,德国已经在2020和2021年完成三轮退煤招标。其目标是在2022年12月31日前实现15吉瓦煤电和褐煤产能退市,而最高竞标价基本保持在最高标价以下,平均竞标价则会大幅下降。

尽管德国硬煤发电运营商对竞标退出机制反应积极,但目前的中标结果却引发了一定争议。根据已经完成的三次投标结果,多座2010年后建成的排放量较低的煤电设施将率先被关停,而高碳排老旧电厂反被保留,且退出补偿金额被指过高。

2.成立专门退煤协调机构

考虑到对煤炭逐步退市的各种意见和担忧,德国政府成立了经济增长、结构变革与就业委员会,即退煤委员会。其任务是确定如何能够以协调环境、社会和经济问题的方式完成煤炭的淘汰。2019年1月委员会发布了退煤路线图,决定逐步关闭煤电厂,在2022年将装机容量从2019年的40吉瓦减少为30吉瓦,在2030年降为17吉瓦,最后在2038年全部退出。

来源:德国国际合作机构(GIZ)

图2 德国2038年退煤路径

美国众议院支持设立一个国家经济过渡办公室来协调联邦政府的活动,扩大清洁能源学徒制和培训项目,重建民间资源保护队,并建立一个气候恢复服务队,包括一些专门针对化石燃料工人和社区转型的战略。

(三)国际金融机构紧缩或退出煤炭市场

伴随全球各国纷纷宣布碳中和目标,金融机构加速削减其对煤炭的融资。牛津大学史密斯企业与环境学院可持续金融项目发布的最新研究报告指出,根据对过去20年全球能源开采和发电项目融资成本的追踪,发现可再生能源项目的融资成本大幅下降,而煤炭开采和发电项目的融资成本持续上升。相比2007~2010年,2017~2020年间煤电和煤炭项目的融资成本分别增加38%和54%。2011~2020年间,煤电和煤炭项目的平均融资成本同比分别增加56%和65%。其中,发达国家煤矿开采的融资成本上升幅度最大,欧洲、北美和澳大利亚分别上升134%、80%和71%。

事实上,全球主要金融机构目前对于煤炭项目态度仍各有不同,但总体而言,全球新增海外煤电投资呈现放缓迹象。多数国家和地区的贷款机构削减煤电融资的压力与日俱增。德意志银行、欧洲复兴开发银行等诸多国际性金融机构早已拒绝为化石燃料项目投融资。欧盟金融机构在2020年出台了近40项煤炭限制政策,许多商业银行已宣布计划终止全球新煤炭项目的融资。亚洲开发银行表示,在未来投资中逐步退出化石能源领域,停止为燃煤发电、油气煤勘探开发等项目融资。亚洲基础设施投资银行此前已经宣布,不会为任何火电厂或涉煤项目提供资金。非洲最大银行FirstRand Limited从2026年起将终止为新的煤电项目融资。自2018年5月以来,多家日本大型企业和金融集团宣布开始退出煤电产业,包括第一生命保险、三井住友金融集团、丸红株式会社、三井物产及三菱商事等。日本最大的贷款机构三菱日联金融集团则表示将停止为现有燃煤发电厂的升级融资。韩国将终止对海外建设煤电厂的公共投资支持,私营企业和融资机构的表现更为明确。韩国五大金融集团(国民、友利、农协、新韩、韩亚)都已明确将停止为新的煤电项目融资,而三星、韩华等大型民营企业集团旗下金融投资机构,也公开承诺不再提供煤电融资。中国宣布将大力支持发展中国家能源绿色低碳发展,不再新建境外煤电项目。

在全球主要投行相继暂停对煤炭行业投资之际,印度逆势追捧煤炭,批量新建燃煤电站、继续为煤矿融资。印度国家银行仍考虑执行与阿达尼集团达成的融资协议,后者计划利用这笔资金推进其在澳大利亚最大煤矿Carmichael的开发和运营。

(四)低排放煤炭技术与废弃矿山综合利用

1.生物燃料掺煤发电

生物燃料与煤炭混合燃烧发电有助于推动循环经济,提高可再生能源在国家能源体系中的占比,同时也将为国家生物燃料领域带来大量商业和就业机会。

据了解,印尼是全球最大的棕榈壳仁出口国,也是全球仅次于越南和马来西亚的第三大木屑颗粒出口国,树枝、树叶、米糠、垃圾等生物材料来源丰富。印尼国家电力公司(PLN)正在扩大其燃煤电站实施生物质耦合联合点火计划。截至2020年底,该联合点火计划覆盖了30座燃煤电站,主要是将木屑颗粒、棕榈油壳与煤炭混合作为燃料进行燃烧发电试验。从2021年6月开始,PLN在旗下17座燃煤电厂混入生物燃料共同燃烧发电,计划将生物燃料发电的装机容量提升至189兆瓦。2020年9月印尼曾对110个燃煤电厂进行了测试,确认能够以10%的比例混入生物燃料,实现混合发电。

日本也在尝试生物质燃料混煤发电。据了解,日本东北电力公司目前已有2座生物质燃料发电厂,每年消耗生物质燃料总量预计为9万吨左右。与此同时,该公司正四处寻求黑色生物质颗粒供应商,并计划自行生产原料。业内预测认为,在日本燃煤电厂寻求减碳的过程中,生物质颗粒的需求很可能出现快速上涨。

此外,生物质与煤炭混燃加装碳捕集和封存技术(CCS)也是电力部门深度减排的有效技术手段之一。

2.“混氨”燃煤电厂

根据日本《绿色增长战略》,日本将推进氨燃料产业的绿色发展,其中包括推进氨燃料与煤的混合燃烧(混燃)技术,到2030年将实现在火力发电厂掺混20%氨燃烧,随后成套实用化部署氨混燃与氮氧化物减排装置。为此,日本新能源产业技术综合开发机构(NEDO)新设立两个研发主题,即“火力发电厂推广使用无碳排放氨燃料技术研发”和“1000兆瓦燃煤电厂20%氨混煤燃烧示范研究”,以减少燃煤电厂碳排放。日本最大发电企业JERA宣布,在2024~2025财年之前,将采购3万~4万吨氨燃料,以20%的比例与煤炭混合燃烧发电,进行为期4年的氨燃料混合煤炭发电试点项目。根据日本政府此前发布的规划,到2050年前后,氢、氨等清洁燃料将占日本电力供给的10%左右。JERA的这一试点项目也成为日本实施该规划的第一步。据了解,JERA公布计划后,日本国有“新能源与工业技术发展组织”批准了对这一试点项目的拨款申请,该项目有望成为全球首个商业化运营的混合氨燃料的燃煤电厂项目。据标普全球普氏报道,JERA此次试点的燃煤电厂产能预计在1吉瓦左右,试点期将在2025年3月结束,2030年前后实现商业化发电。在试点过程中,该项目不仅将探索氨燃料混合煤炭发电的技术可行性,也将评估锅炉的吸热性能及废气对环境的影响等。

3.CCUS减碳技术

IEA认为,解决现有燃煤电厂排放问题应基于三个方面:利用碳捕集改造电厂、提升燃煤电厂灵活性、在不可能进行碳捕集的地区淘汰燃煤电厂。如果不采用捕集、利用和封存技术(CCUS),实现气候目标将需要几乎完全取消化石燃料发电。资产所有者将因此而蒙受损失,同时还意味着对其他低碳电力及相关基础设施的投资增加。火力发电在平衡波动性可再生能源造成的季节性或长期电力短缺方面发挥重要作用。实现气候目标需要建立极为灵活的电力系统,配备CCUS的火力发电厂将成为未来高度灵活的电力系统的重要组成部分。在充分考虑电力系统灵活性、可靠性和碳排放的情况下,碳捕集在电力系统中的竞争力将增加。

燃煤发电厂可以通过CCUS技术进行改造,以减少排放。南非已开始为首个碳捕集和封存(CCS)项目点进行地质测绘,计划从2023年起向地下深处注入大量二氧化碳。据了解,该项目将以南非东北部姆普马兰加省拥有多座燃煤发电站的Leandra镇为基地,通过一条管道从主要排放源输送压缩二氧化碳,并将其连接到已确定的注入点。相关专家表示,CCS技术对于南非实现净零目标至关重要,南非拥有大约1500亿吨二氧化碳的潜在储存容量,主要位于东海岸和西海岸的近海盆地。

2021年6月25日,中国国家能源集团国能锦界公司投产目前全国最大规模的燃煤电厂燃烧后二氧化碳捕集与驱油封存全流程示范项目,捕集规模达15万吨/年。该项目依托国能锦界公司1号60万千瓦亚临界机组,采用复合胺化学吸收法,集成多项新技术、新工艺、新设备,为煤电行业开展百万吨级大规模碳捕集项目积累了实践经验。

4.废弃矿井能源资源开发利用

废弃矿井供热。煤矿关闭或废弃后,其地下巷道会积存大量矿井水。这些矿井水可以吸收并储存地球内部散发的热量以及自然界中的热量。目前,英国、荷兰、德国、加拿大等国都有通过热泵装置利用矿井水低温热能的实例。其中,荷兰海尔伦市废弃煤矿矿井水地热能开发利用项目规模最大、最成功,也最有借鉴意义。再如英格兰东北部西汉姆花园村示范项目,新建的1500栋住宅将利用附近废弃的道顿矿(Dawdon mine)的热水供热等。

废弃矿井光伏发电。德国宣布建设一个创新型浮式光伏项目,该项目将一个已经枯竭的露天煤矿改造为人工湖,按照计划未来矿湖水面上将安装总规模为120千瓦的光伏板。开发矿湖光伏电站,一方面有助于解决废弃露天煤矿再利用的问题,另一方面将持续推进光伏新增装机容量的提升,同时可以创造就业新机会。据了解,浮式光伏市场刚刚在世界部分国家和地区兴起,技术成本要高于普通光伏电站。目前,我国废弃矿井光伏发电的利用模式主要有三种:光伏+生态治理模式、光伏+水产养殖模式以及光伏+农业种植模式。

废弃矿井能源资源开发利用还包括其他方面。比如,美国投入资金支持从煤矿和煤电厂废物中提取关键矿物的技术,提取的矿物可用于生产电动汽车及其他清洁能源技术所需的电池、磁铁及其他重要部件。根据废弃矿井的具体情况,中国工程院也提出多种利用方式。例如,建设分布式抽水蓄能电站,开发地下空间作为工业旅游资源,开发利用资源枯竭深大露天矿,开发可再生能源利用场景,进行生态修复与接续产业培育,建设地下空间国家级科研平台等。

(五)核心业务向清洁发电及低碳业务转型

大型电力运营商开始放弃煤电,启动业务向新能源转型。波兰公用事业公司Polska Grupa Energytyczna SA(PGE)计划在欧洲最大的燃煤电厂——贝尔查托燃煤发电厂部署600兆瓦的太阳能发电能力,并可能部署一些风力发电项目。该地区将从传统上与采矿和传统发电相关的地区向低排放和零排放方向转变。PGE曾表示将在2050年销售100%的可再生能源,这符合到那时实现气候中立的目标。随后,该公司通过了一项转型计划,其核心业务将转向可再生能源发电、低碳和零碳区域供热、可靠的网络基础设施和现代能源服务。未来10年,PGE计划安装2.5吉瓦海上风电、3吉瓦太阳能和至少1吉瓦陆上风电。南非国有电力公司Eskom加快了部分煤电设施向可再生能源发电设备的转型改造。2021年8月初,该公司宣布将在2022年10月前,彻底关停旗下Komati煤电设施,将其改造成为一座光伏电站,并将为其配备24.4万千瓦的储能设施。

德国第二大能源生产商LEAG的500兆瓦燃煤机组从2025年开始将分阶段在4年内逐步退役。其余发电厂计划于2035年和2038年停运。为了应对退煤带来的影响,LEAG的业务已经开始向“可再生能源在发电和供热以及技术、基础设施和其他服务中份额不断增长的综合数字化能源供应商”转型。莱茵集团在德国拥有较大比例的在运煤电装机,得益于其积极调整业务布局,目前已成为欧洲第二大可再生能源发电商。再如,位于巴登-符腾堡州的安能集团虽然拥有煤电厂,但近年来始终明确支持弃煤,积极开发新能源,2018年该公司74.8%的投资流向了可再生能源和电网扩建领域。

煤炭消费大国更是积极制定可再生能源发展目标,加大研发力度。根据印尼能源部发布的最新目标,2021至2030年期间,印尼可再生能源及其他低碳燃料发电的占比将从当前的30%提升至48%。为了摆脱国家经济对煤炭的依赖,波兰将花费1300亿兹罗提(约合280亿欧元)用于海上风电项目,还将为新的核电计划投入1500亿兹罗提。波兰政府计划在2033年前建造第一座核电站,到2043年计划再建成5座核电站。按照规划,煤炭在波兰发电中的份额将从2020年的近70%降至2030年的37%,2040年将降至11%。到2040年,波兰新的核电站预计将占波兰电力生产的16%,在保证电力系统稳定性方面发挥关键作用。

另外,全球多家传统矿业巨头都已或正在退出煤炭业务,向新能源、新业务转型。全球最大铁矿商力拓表示,将向塞尔维亚Jadar硼酸锂项目投资24亿美元,生产电池级碳酸锂,此外该项目还将出产硼酸盐,可以用来生产太阳能板和风电机组。预计该项目将在2026年实现规模投产,并在2029年达到最大产能,规模约为每年5.8万吨碳酸锂、16万吨硼酸和25.5万吨硫酸钠。力拓并非唯一一个向新能源矿石转型的矿产巨头。必和必拓与特斯拉达成重要协议,必和必拓将从其在西澳大利亚州的矿山中开采和精炼镍矿,并向特斯拉供应。

未来,未减产的燃煤电厂的投资将越来越多地加速向风能和太阳能等清洁能源过渡。随着技术提升,风光等新能源发电将比煤炭发电更便宜,更加速了全球终止新建煤电装机的势头。

三、结 语

长期以来,以煤炭为主的化石能源在我国能源结构中占据主导地位。全球能源互联网合作组织发布的《中国2030年前碳达峰研究报告》显示,燃煤发电和供热排放占能源活动碳排放的44%,煤炭终端燃烧排放占35%,石油、天然气排放分别占15%、6%。作为碳排放的传统能源“大户”,煤炭行业要实现碳减排目标,面临巨大挑战。

“双碳”目标下,煤炭的作用和地位会逐渐减弱,煤炭行业转型升级是必然走势。数据显示,2020年我国煤炭占能源消费总量比重已由2005年的72.4%下降至56.8%。此外,“十三五”期间,我国煤炭企业在加强资源保障能力的同时,不断优化产业结构,不断加大对清洁能源布局力度。目前,我国煤炭企业也已围绕“双碳”目标积极开展多方面工作,如进行碳达峰碳中和的战略研究、发行绿色债券等。

从国内外煤炭行业转型路径及先进经验来看,我国可以重点借鉴:一是制定煤矿、煤电引导退出的激励政策和法律法规,为受影响的地区和企业提供政府财政支持,通过招标补贴机制淘汰和关停煤电厂,进一步完善退煤制度体系,充分发挥机构协调作用。二是大力开展CCUS等减碳技术研究。CCUS作为减碳固碳技术,已成为多个国家碳中和行动计划的重要组成部分,一旦实现规模化应用,将极大减少能源行业温室气体排放,将为“双碳”目标实现提供强大助力。三是深入研究传统业务的升级转型,加大对新能源、低碳能源的投资及布局力度,支持对新兴产业及新型服务的探索实践。

总之,各个国家发展情况不同,减排路径也有差异,应因地制宜,采取适合国情和利于行业发展的落地路径。传统能源低碳转型不能一蹴而就,盲目放弃煤炭并不可行。能源危机的呼声尚在耳边,绿色环保与兜底保供都要兼顾。在“双碳”目标背景下,煤炭行业如何绿色开采、科学调控、转型升级、低碳发展仍是需要重点研究的课题。

参考文献:

[1]GIZ.German Coal Phase-out Factsheet[R].2021.

[2]ACE.Clean Coal Technology in ASEANt[R].2021.

[3]中国煤炭工业协会.2021年前三季度煤炭经济运行情况[R].2021-10-26.

[4]欧阳为.能源困局给世界带来几重冲击[DB/OL].新华国际头条微信公众号,2021-11-03.

[5]秦炎.能源转型的阵痛:欧洲和中国近期的能源危机[J].中欧能源杂志,2021.

[6]宋晓波,胡伯.碳中和背景下煤炭行业低碳发展研究[J].中国煤炭,2021,47(07):17-24.

[7]张锐.能源转型的政治学研究:基于德国弃煤的探讨[J].《德国研究》,2020(04):20-38.




分享到:
相关文章 iTAG:
没有相关文章
频道推荐
服务中心
微信公众号

CESI
关于本站
版权声明
广告投放
网站帮助
联系我们
网站服务
会员服务
最新项目
资金服务
园区招商
展会合作
节能产业网是以互联网+节能为核心构建的线上线下相结合的一站式节能服务平台。
©2007-2020 CHINA-ESI.COM
鄂ICP备19009381号-2
节能QQ群:39847109
顶部客服微信二维码底部
扫描二维码关注官方公众微信