会员
登录
会员
注册
服务
中心
信息
中心
手机版
新浪微博
腾讯微博
华体会(中国)-华体会(中国)
行业资讯
政策法规
产业市场
节能技术
能源信息
宏观环境
会议会展
活动图库
资料下载
焦点专题
智囊团
企业库
节能技术
中国节能产业网
>>
节能技术
>>
技术前沿
>> 正文
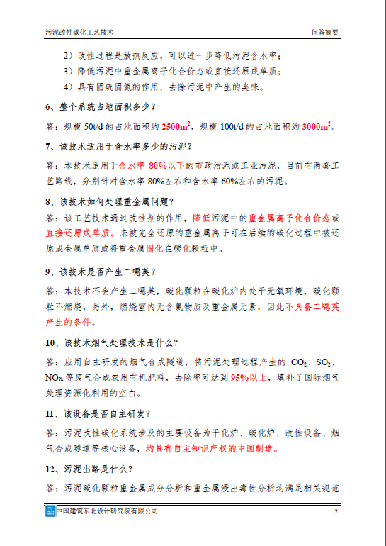
污泥改性碳化工艺
来源:中国节能产业网 时间:2017-4-11 11:41:09
用手机浏览
分享到:
相关文章
iTAG:
火电锅炉节能脱硝一体化技术
变频调节技术在煤矿机械节能改造中的应用
两部委公布节能减排共性技术及先进适用技术
工业冷却塔用混流式高效水轮机节能技术
电力行业火电厂汽轮机组运行优化节能技术
新型高效煤粉锅炉系统技术替代燃煤工业锅炉
城市生活垃圾焚烧发电技术分析及经济效益
企业工业设备节能方法建议60计
频道推荐
服务中心
会员服务
最新项目
资金服务
园区招商
展会合作
产品代理
微信公众号
CESI
关于本站
版权声明
广告投放
网站帮助
联系我们
网站服务
会员服务
最新项目
资金服务
园区招商
展会合作
中国节能产业网是以互联网+节能为核心构建的线上线下相结合的一站式节能服务平台。
©2007-2016 CHINA-ESI.COM
鄂ICP备16002099号
节能QQ群:39847109
顶部
客服
微信二维码
底部
扫描二维码关注官方公众微信
开元官方网站
|
乐动在线
|
K体育·「中国」官方网站
|
YABO.COM
|
韦德网站
|
乐鱼网页版
|
亚新注册
|
开云(www.kaiyun.com)官方网站
|
江南平台
|